25/3/2026
Mục lục bài viết
Chia sẻ bài viết
Trong một doanh nghiệp, việc xây dựng cơ cấu tổ chức rõ ràng đóng vai trò then chốt giúp bộ máy vận hành hiệu quả và thống nhất. Sơ đồ tổ chức công ty không chỉ thể hiện mối quan hệ giữa các phòng ban, vị trí và cấp quản lý, mà còn hỗ trợ lãnh đạo kiểm soát hoạt động, phân bổ nguồn lực hợp lý.
Hãy cùng Cogover khám phá 15+ mẫu sơ đồ tổ chức công ty phổ biến, kèm hướng dẫn cách xây dựng sơ đồ hiệu quả, phù hợp với từng quy mô và đặc điểm doanh nghiệp.
Sơ đồ tổ chức công ty là biểu đồ mô phỏng trực quan thể hiện cơ cấu, vị trí và mối quan hệ giữa các bộ phận, phòng ban, cũng như vai trò của từng cá nhân trong doanh nghiệp. Thông qua sơ đồ này, người xem có thể dễ dàng nhận biết ai là ban lãnh đạo, ai là nhân viên, chuỗi mệnh lệnh và quy trình phối hợp nội bộ trong tổ chức.
Thông thường, sơ đồ tổ chức được trình bày dưới dạng hình cây, kim tự tháp hoặc các khối chức năng, trong đó vị trí lãnh đạo cấp cao nằm ở trên cùng và các cấp dưới được sắp xếp theo thứ bậc rõ ràng. Đây là công cụ quan trọng giúp doanh nghiệp duy trì trật tự, định hướng hoạt động và nâng cao hiệu quả quản lý nhân sự.
Sơ đồ tổ chức không chỉ thể hiện cơ cấu hiện tại của doanh nghiệp mà còn phản ánh chiến lược phát triển, phong cách quản trị và quy mô vận hành của công ty. Nhờ đó, nhà quản lý dễ dàng phân công nhiệm vụ, kiểm soát tiến độ, đồng thời giúp nhân viên hiểu rõ vị trí và trách nhiệm của mình trong toàn bộ hệ thống.
Sơ đồ tổ chức theo chức năng là mô hình phổ biến và truyền thống nhất, trong đó doanh nghiệp được chia thành các phòng ban dựa trên chức năng chuyên môn như: nhân sự, kế toán, kinh doanh, marketing, sản xuất,… Mỗi bộ phận chịu trách nhiệm một mảng công việc cụ thể và được quản lý bởi trưởng phòng, dưới sự điều hành chung của ban giám đốc.
Sơ đồ tổ chức theo ma trận là mô hình kết hợp giữa cơ cấu theo chức năng và theo dự án hoặc sản phẩm, cho phép nhân viên làm việc dưới sự quản lý của hai cấp trên: một người phụ trách chuyên môn và một người phụ trách dự án.
Mô hình này giúp tăng tính linh hoạt, tối ưu nguồn lực nhân sự, đồng thời thúc đẩy sự phối hợp giữa các phòng ban trong quá trình triển khai công việc. Tuy nhiên, sơ đồ ma trận cũng đòi hỏi khả năng quản lý cao và quy trình giao tiếp rõ ràng để tránh xung đột trong chỉ đạo hoặc chồng chéo nhiệm vụ.
Sơ đồ tổ chức theo khu vực địa lý là mô hình cơ cấu doanh nghiệp dựa trên phạm vi hoạt động theo vùng miền hoặc quốc gia. Mỗi khu vực được xem như một đơn vị quản lý độc lập, có đội ngũ phụ trách kinh doanh, nhân sự, marketing và vận hành riêng để phù hợp với đặc thù địa phương.
Mô hình này đặc biệt phù hợp với các doanh nghiệp có quy mô lớn, hoạt động trên nhiều thị trường khác nhau, giúp thích ứng nhanh với điều kiện kinh tế, văn hóa và nhu cầu khách hàng từng vùng. Tuy nhiên, nó có thể dẫn đến trùng lặp chức năng và tăng chi phí quản lý nếu không được kiểm soát chặt chẽ.
Sơ đồ tổ chức phẳng là mô hình quản lý giảm thiểu tối đa các cấp bậc trung gian, trong đó mối quan hệ giữa lãnh đạo và nhân viên được rút ngắn, tạo môi trường làm việc mở, linh hoạt và mang tính cộng tác cao.
Mô hình này thường được áp dụng trong các doanh nghiệp khởi nghiệp (startup), công ty sáng tạo hoặc tổ chức có quy mô nhỏ, nơi đề cao tinh thần chủ động, sự sáng tạo và khả năng ra quyết định nhanh. Tuy nhiên, khi quy mô nhân sự mở rộng, việc kiểm soát, phân công và duy trì trật tự tổ chức có thể trở nên khó khăn hơn nếu thiếu hệ thống quản lý rõ ràng.
Xem thêm: 5+ Mẫu nội quy công ty chuẩn, mới nhất
Sơ đồ tổ chức doanh nghiệp tư nhân là mô hình thể hiện cơ cấu quản lý trong công ty thuộc sở hữu cá nhân, nơi chủ doanh nghiệp nắm toàn quyền điều hành.
Cấu trúc thường đơn giản và gọn nhẹ, gồm chủ doanh nghiệp ở vị trí cao nhất cùng các bộ phận cơ bản như kế toán, kinh doanh, marketing hoặc sản xuất. Mô hình này giúp ra quyết định nhanh, linh hoạt trong quản lý, nhưng dễ phụ thuộc vào cá nhân chủ doanh nghiệp khi mở rộng quy mô.
Sơ đồ tổ chức công ty TNHH một thành viên thể hiện cơ cấu quản lý của doanh nghiệp do một cá nhân hoặc một tổ chức sở hữu toàn bộ vốn điều lệ.
Thông thường, mô hình này gồm chủ sở hữu công ty (hoặc Hội đồng thành viên nếu là tổ chức sở hữu), giám đốc/tổng giám đốc điều hành và các phòng ban chức năng như kế toán, nhân sự, kinh doanh, marketing,...
Cơ cấu này giúp phân định rõ quyền hạn – trách nhiệm, tăng tính minh bạch trong quản lý, nhưng vẫn đảm bảo quyền quyết định tập trung từ chủ sở hữu.
Sơ đồ tổ chức công ty TNHH hai thành viên trở lên thể hiện cơ cấu quản lý của doanh nghiệp có từ hai đến 50 thành viên góp vốn, trong đó hội đồng thành viên là cơ quan có quyền lực cao nhất.
Mô hình này thường gồm hội đồng thành viên, chủ tịch hội đồng thành viên, giám đốc/tổng giám đốc và các phòng ban chức năng. Cơ cấu giúp đảm bảo sự cân bằng lợi ích giữa các thành viên góp vốn, tăng tính minh bạch trong quản trị, nhưng đòi hỏi quy trình ra quyết định thống nhất và chặt chẽ.
Sơ đồ tổ chức công ty cổ phần thể hiện cơ cấu quản lý của doanh nghiệp có vốn chia thành nhiều phần (cổ phần), được sở hữu bởi các cổ đông. Mô hình này thường gồm đại hội đồng cổ đông, hội đồng quản trị, ban kiểm soát (nếu có), giám đốc/tổng giám đốc và các phòng ban chức năng.
Cơ cấu này giúp phân định rõ quyền hạn giữa các cấp quản lý, đảm bảo tính minh bạch và kiểm soát trong hoạt động, đồng thời tạo điều kiện cho doanh nghiệp huy động vốn linh hoạt và mở rộng quy mô hiệu quả.
Sơ đồ tổ chức của doanh nghiệp Logistics là bản mô tả trực quan thể hiện cách phân chia chức năng, nhiệm vụ và mối quan hệ giữa các bộ phận trong công ty. Thông qua sơ đồ này, doanh nghiệp dễ dàng quản lý quy trình vận hành, phối hợp hiệu quả giữa các phòng ban như kho vận, vận tải, chăm sóc khách hàng hay kế toán.
Đây cũng là cơ sở giúp nhà quản lý lập kế hoạch công việc cá nhân và điều phối nguồn lực hợp lý, đảm bảo hoạt động logistics diễn ra trơn tru và hiệu quả.
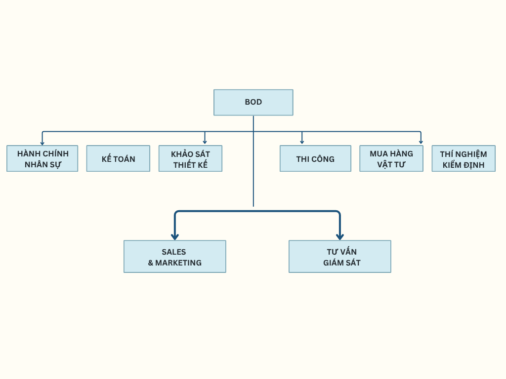
Sơ đồ tổ chức ngành xây dựng thể hiện cơ cấu bộ máy và mối quan hệ phối hợp giữa các bộ phận trong doanh nghiệp xây dựng. Thông qua sơ đồ này, người quản lý có thể dễ dàng phân công nhiệm vụ, giám sát tiến độ và đảm bảo mọi hạng mục thi công diễn ra đúng kế hoạch. Đây cũng là căn cứ quan trọng giúp doanh nghiệp lập kế hoạch làm việc cá nhân cho từng vị trí, tối ưu hóa hiệu suất và nâng cao chất lượng dự án.
Sơ đồ tổ chức công ty thương mại là bản mô tả tổng quan về cơ cấu quản lý, mối quan hệ và chức năng của từng phòng ban trong doanh nghiệp. Thông qua sơ đồ này, nhà quản lý có thể nắm rõ cách vận hành, phân bổ nguồn lực hợp lý và giám sát hiệu quả hoạt động của từng bộ phận. Đồng thời, đây cũng là công cụ hỗ trợ nhân viên lập kế hoạch làm việc cá nhân phù hợp với nhiệm vụ được giao, góp phần đảm bảo sự phối hợp nhịp nhàng và hiệu quả trong toàn bộ hệ thống kinh doanh.
Sơ đồ tổ chức phòng nhân sự thể hiện cách phân chia vai trò, nhiệm vụ và mối quan hệ giữa các vị trí trong bộ phận nhân sự. Thông thường, cấu trúc này gồm trưởng phòng nhân sự ở vị trí quản lý cao nhất, dưới đó là các nhóm chuyên môn như: tuyển dụng, đào tạo & phát triển, tiền lương – chế độ, quan hệ lao động, và hành chính nhân sự.
Mô hình này giúp quản lý nhân lực hiệu quả, phân định rõ trách nhiệm từng vị trí, đồng thời hỗ trợ doanh nghiệp xây dựng chiến lược phát triển nguồn nhân lực bài bản và lâu dài.
Sơ đồ tổ chức phòng kinh doanh thể hiện cách sắp xếp, phân công nhiệm vụ và mối quan hệ giữa các vị trí trong bộ phận kinh doanh. Thông thường, cấu trúc này gồm Trưởng phòng kinh doanh đứng đầu, dưới là các nhóm kinh doanh khu vực, nhóm chăm sóc khách hàng, nhóm phát triển thị trường, và nhân viên bán hàng.
Mô hình này giúp tối ưu hiệu quả hoạt động bán hàng, nâng cao khả năng phối hợp giữa các nhóm, và đảm bảo việc đạt mục tiêu doanh số. Tùy theo quy mô và chiến lược, doanh nghiệp có thể điều chỉnh cơ cấu phòng kinh doanh để phù hợp với thị trường và sản phẩm.
Việc xây dựng một sơ đồ tổ chức công ty khoa học giúp doanh nghiệp định hình cấu trúc vận hành, phân chia quyền hạn, trách nhiệm và tạo nền tảng cho quá trình quản lý hiệu quả. Dưới đây là các bước hướng dẫn chi tiết để tạo nên một sơ đồ tổ chức chuyên nghiệp:
Trước khi xây dựng sơ đồ tổ chức, doanh nghiệp cần xác định rõ mô hình cơ cấu đang áp dụng hoặc hướng đến. Tùy vào quy mô và lĩnh vực hoạt động, doanh nghiệp có thể chọn mô hình tổ chức theo chức năng, theo dự án, theo sản phẩm hoặc theo khu vực địa lý. Ở giai đoạn này, việc xác định các phòng ban chủ chốt, mối quan hệ giữa các bộ phận và nguyên tắc báo cáo là yếu tố quan trọng giúp định hình toàn bộ cấu trúc tổ chức.
Bên cạnh đó, doanh nghiệp cũng cần xác định mức độ tập trung quyền lực hay ủy quyền cho từng cấp quản lý. Điều này sẽ ảnh hưởng đến số tầng quản lý và quy trình ra quyết định trong toàn hệ thống. Khi có cái nhìn tổng thể, việc vẽ sơ đồ tổ chức sẽ trở nên chính xác và dễ dàng hơn.
Sau khi đã xác định cơ cấu tổ chức, bước tiếp theo là thống kê đầy đủ các vị trí hiện có trong doanh nghiệp cùng với vai trò cụ thể của từng vị trí. Việc này giúp đảm bảo không có nhiệm vụ nào bị bỏ sót và không xảy ra sự chồng chéo trong công việc.
Doanh nghiệp nên lập danh sách bao gồm tên vị trí, phòng ban, cấp bậc, người quản lý trực tiếp và mô tả ngắn gọn về nhiệm vụ chính. Từ đó, có thể dễ dàng nhận diện được những vị trí trọng yếu cần ưu tiên, cũng như các vị trí hỗ trợ khác trong bộ máy. Một bảng thống kê rõ ràng không chỉ hỗ trợ cho việc xây dựng sơ đồ tổ chức mà còn là cơ sở để phân bổ nguồn lực hợp lý sau này.
Khi đã có danh sách vị trí cụ thể, doanh nghiệp cần sắp xếp lại theo thứ bậc quản lý và luồng báo cáo phù hợp với mục tiêu vận hành. Sơ đồ tổ chức cần thể hiện rõ ai là người chịu trách nhiệm chính, ai báo cáo cho ai, và mối liên hệ phối hợp giữa các phòng ban.
Việc sắp xếp thứ bậc cần dựa trên chiến lược tổng thể của doanh nghiệp. Nếu công ty hướng đến tăng trưởng nhanh, cấu trúc nên linh hoạt, giảm bớt tầng quản lý để đẩy nhanh ra quyết định. Ngược lại, nếu mục tiêu là kiểm soát chất lượng hoặc ổn định vận hành, doanh nghiệp có thể áp dụng mô hình phân cấp rõ ràng hơn. Một sơ đồ hợp lý sẽ giúp quy trình làm việc trở nên mạch lạc và hiệu quả.
Sau khi hoàn tất việc xác định cơ cấu, vị trí và thứ bậc, bạn có thể bắt đầu vẽ sơ đồ tổ chức trên Cogover People - công cụ hỗ trợ trực quan và dễ sử dụng, cụ thể như:
Vẽ sơ đồ tự động - chỉ cần kéo thả: Cogover People cho phép người dùng tạo sơ đồ tổ chức chỉ bằng thao tác kéo - thả, không cần vẽ thủ công. Hệ thống tự động sắp xếp vị trí nhân sự, phòng ban và cấp bậc dựa trên dữ liệu đã nhập, giúp doanh nghiệp nhanh chóng hoàn thiện sơ đồ chuẩn, đẹp mắt và chính xác.
Đồng bộ với hồ sơ nhân sự và phân quyền hệ thống: Mọi thay đổi về nhân viên, phòng ban hay chức vụ đều được cập nhật tự động trên sơ đồ tổ chức. Cấu trúc sơ đồ gắn liền với quyền truy cập và vai trò trong hệ thống, đảm bảo dữ liệu nhân sự hiển thị đúng phân cấp, đúng người, đúng quyền hạn.
Hỗ trợ xem nhiều chế độ hiển thị: Cogover People cung cấp nhiều kiểu hiển thị khác nhau như Tree view, Grid view và Department view, giúp người dùng dễ dàng quan sát toàn bộ cơ cấu tổ chức hoặc đi sâu vào từng phòng ban cụ thể.
Tăng tính minh bạch và phối hợp liên phòng ban: Nhờ sơ đồ tổ chức trực quan, mọi nhân viên đều biết rõ vị trí của mình trong doanh nghiệp, hiểu rõ ai là người phụ trách, người phê duyệt hay người cần phối hợp trong công việc, từ đó tăng tính minh bạch và hiệu quả vận hành.
Dễ dàng xuất báo cáo và chia sẻ: Chỉ với một cú nhấp chuột, doanh nghiệp có thể xuất sơ đồ tổ chức ra dạng hình ảnh hoặc PDF để phục vụ cho việc báo cáo nội bộ, giới thiệu công ty hoặc đào tạo nhân viên mới.
Trên thực tế, việc xây dựng sơ đồ tổ chức chỉ là bước khởi đầu trong hành trình chuẩn hóa vận hành. Khi doanh nghiệp phát triển, thách thức không nằm ở việc “biết ai thuộc phòng ban nào”, mà nằm ở việc làm thế nào để các phòng ban phối hợp hiệu quả, dữ liệu được kết nối xuyên suốt và quy trình vận hành diễn ra liền mạch.
Đó là lý do nhiều doanh nghiệp hiện nay không chỉ tìm một công cụ quản lý nhân sự hay sơ đồ tổ chức riêng lẻ, mà cần một nền tảng quản trị hợp nhất đủ mạnh để tạo thành hệ sinh thái vận hành liên phòng ban.
Bên cạnh quản lý sơ đồ tổ chức và hồ sơ nhân sự trên Cogover People, nền tảng Cogover còn kết nối trực tiếp với nhiều giải pháp khác trong cùng hệ sinh thái, giúp doanh nghiệp vận hành đồng bộ trên một nền tảng duy nhất:
Điểm khác biệt của Cogover nằm ở khả năng cấu hình toàn bộ hệ thống bằng No-code, cho phép doanh nghiệp xây dựng hoặc thay đổi quy trình, biểu mẫu và dữ liệu chỉ bằng thao tác kéo – thả mà không cần lập trình. Nhờ đó, hệ thống có thể tùy chỉnh linh hoạt từ những bài toán đơn giản đến các nghiệp vụ phức tạp, thay vì bị giới hạn bởi các phần mềm đóng gói truyền thống.
Đặc biệt, trong bối cảnh AI đang phát triển mạnh mẽ, việc sở hữu một nền tảng hợp nhất càng trở nên quan trọng. Khi dữ liệu từ nhân sự, khách hàng, công việc và quy trình được kết nối trên cùng một hệ thống, AI có thể khai thác nguồn dữ liệu đầy đủ và chính xác, từ đó đưa ra các gợi ý, cảnh báo và đề xuất cải tiến phù hợp với thực tế vận hành của doanh nghiệp.
Đó cũng là định hướng mà Cogover theo đuổi ngay từ đầu: kết hợp No-code và AI-native trên một nền tảng hợp nhất, giúp doanh nghiệp không chỉ quản lý tốt hiện tại mà còn sẵn sàng mở rộng và phát triển bền vững trong tương lai.
Nếu doanh nghiệp của bạn đang gặp khó khăn trong việc tối ưu quản trị - vận hành, Cogover sẵn sàng cùng doanh nghiệp ngồi lại trao đổi và tìm ra lời giải phù hợp.

Sơ đồ tổ chức công ty là công cụ quan trọng giúp doanh nghiệp quản lý hiệu quả, phân chia nhiệm vụ rõ ràng và tối ưu quy trình làm việc. Việc lựa chọn mô hình sơ đồ kết hợp với sử dụng công cụ tạo sơ đồ phù hợp sẽ giúp doanh nghiệp phát triển bền vững, tăng tính phối hợp giữa các bộ phận và nâng cao hiệu suất toàn hệ thống.

Chủ Nguyễn là chuyên gia tư vấn giải pháp phần mềm quản trị trong lĩnh vực SaaS. Anh đã có nhiều năm kinh nghiệm tư vấn và hỗ trợ các doanh nghiệp trong việc quản trị - điều hành tổ chức hiệu quả.
Các bài viết liên quan
Giải pháp tùy biến và hợp nhất
Số hóa và tự động hóa hoàn toàn công tác vận hành và quản trị doanh nghiệp với Cogover!
Bắt đầu đổi mới phương thức vận hành và tự chủ hệ thống quản trị công việc của bạn
© 2026 Cogover LLC